官方微信 手机客户端 设为首页 收藏本站

搜索

第五届全国青少年儿童“小金鱼”漫画大展第五届全国青少年儿童“小金鱼”漫画大展

[复制链接]
给我一刀 发表于 2017-5-21 11:44:02 | 显示全部楼层 |阅读模式
如果您的孩子或您本人,是即将高考或来年高考的学子,那这样的好事一定不要错过了。
  如果您的孩子或您本人,是小学或者初中绘画爱好者,那这样的好事一定不要错过。
  第五届全国青少年儿童“小金鱼”漫画大展即将开始。这是全国青少年儿童“小金鱼”漫画大展第一次在四川举办哟,真是四川学子们的福利。
  “小金鱼奖”的高中组获奖成绩将作为北京电影学院动画学院动画专业本科招生专业考试的重要参考,对于高中组的获奖者,将保留相应成绩两年。
  北京电影学院向您抛出了橄榄枝,您还在犹豫什么?赶紧拿起电话咨询报名吧,期待四川的学子们首创佳绩!
  说不定下一个站在人民大会堂、走上北京电影学院颁奖典礼舞台的,就是你啦!
  咨询电话:曾老师13795871432 0825-2686017
  易老师13982528247 0825-2686022
  教育中心 0825-2686019

  报名物资:有效身份证件(身份证、户口簿)、学生证或所在小学开具的介绍信。
  报名费用:80元/人
  以上内容均可在北京电影学院动画学院及北京电影学院培训管理中心官方网站查询。
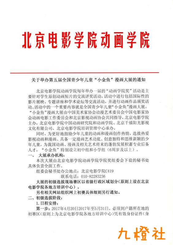
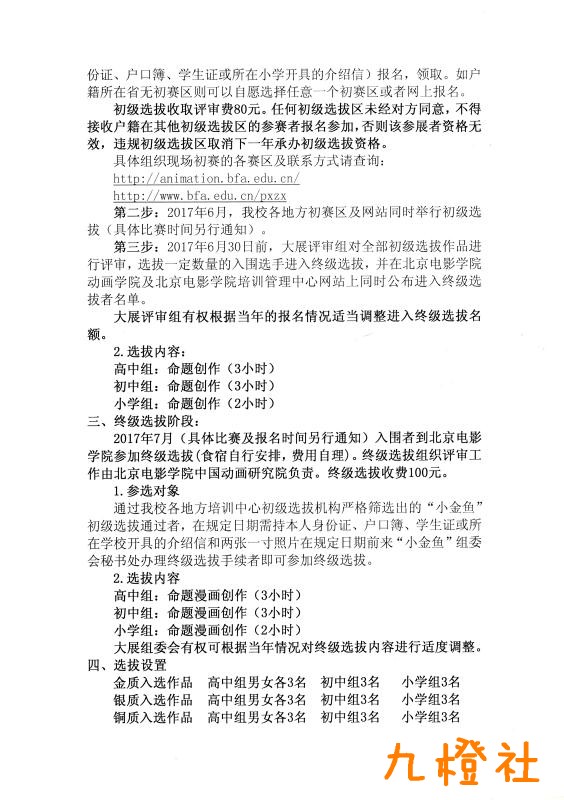
  具体文件如下:

0.jpg
1.jpg
2.jpg

九橙社致力城市更温暖、生活更精彩!
全部回复0 显示全部楼层

发表回复

您需要登录后才可以回帖 登录 | 注册

本版积分规则

楼主

新手上路

热门推荐

广西网络警察报警平台 经营性网站备案信息 广西市公安局网监备案 不良信息举报中心
联系客服 关注微信 下载APP 返回顶部 返回列表